全球数字财富领导者

114.28元/股,国产GPU第一股发行价出炉,创下今年科创板新股发行价新高!摩尔线程估值达537.15亿元,腾讯、联想、红杉资本等机构分享财富盛宴

2025-11-20 20:55:57
金融界
金融界
关注
0
0
获赞
粉丝
喜欢 0 0收藏举报
— 分享 —
摘要:发行价格为114.28元/股,国产GPU第一股发行价出炉!11月20日晚间,摩尔线程公告,首次公开发行股票并在科创板上市,发行股份数量为7000万股,全部为公开发行新股。本次网上发行与网下发行将于2025年11月24日(T日)分别通过上交所交易系统和互联网交易平台实施。发行价格为

发行价格为114.28元/股,国产GPU第一股发行价出炉!

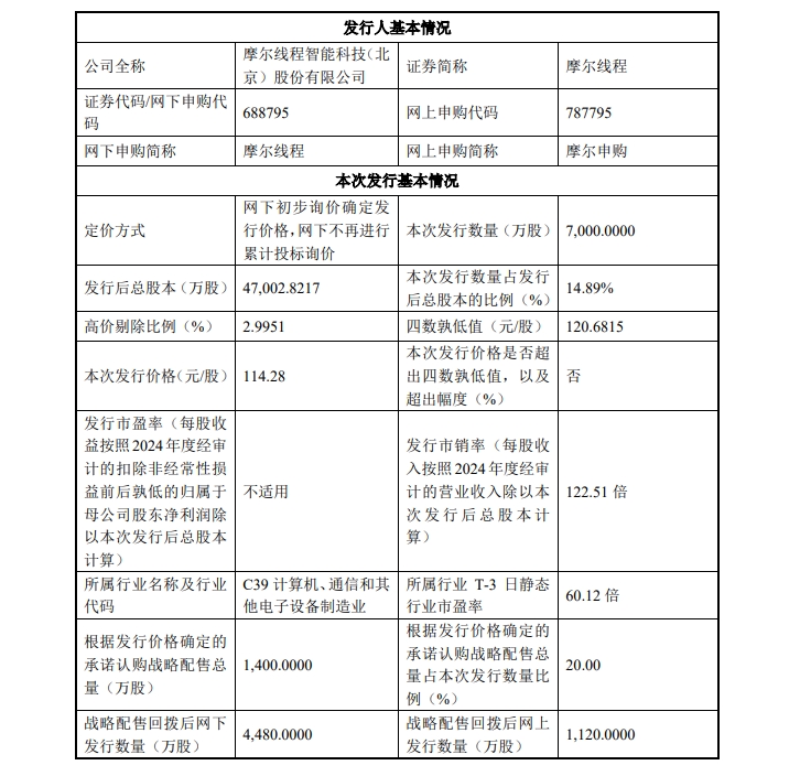
11月20日晚间,摩尔线程公告,首次公开发行股票并在科创板上市,发行股份数量为7000万股,全部为公开发行新股。本次网上发行与网下发行将于2025年11月24日(T日)分别通过上交所交易系统和互联网交易平台实施。发行价格为114.28元/股,预计募集资金总额为80亿元,扣除发行费用后,预计募集资金净额为75.76亿元。

值得注意的是,此次摩尔线程80亿元募资规模为科创板今年挂牌的最大IPO,同时114.28元/股发行价也创下今年科创板新股发行价新高,此前最高价格为5月30日上市的影石创新47.27元/股,以114.28元/股的发行价测算,摩尔线程的总市值约537.15亿元。

摩尔线程IPO进展神速

此次摩尔线程IPO之旅十分顺利。

2024年11月,被称为“中国版英伟达”的摩尔线程在北京证监局办理辅导备案登记,正式启动A股上市进程,辅导机构为中信证券。6月18日,摩尔线程上市之路迎来进展。据中国证监会网上办事服务平台信息显示,摩尔线程IPO辅导状态已变更为“辅导验收”。

6月30日,摩尔线程科创板IPO同日获得受理,随后交易所开始问询。9月5日,上交所官网显示,摩尔线程科创板IPO对外披露了首轮审核问询函回复。在首轮审核问询函中,摩尔线程产品与市场竞争、核心技术、尚未盈利、客户集中与经销模式等问题遭到了追问。

2025年9月10日,上交所出具《关于摩尔线程智能科技(北京)股份有限公司首次公开发行股票并在科创板上市申请文件的第二轮审核问询函》,摩尔线程以及中介机构对相关问题作出回复。

9月19日晚间,上交所官网显示,上海证券交易所上市审核委员会定于2025年9月26日召开2025年第40次上市审核委员会审议会议,审议摩尔线程智能科技(北京)股份有限公司(首发)。

随后,9月26日上交所公布2025年第40次审议会议结果公告,摩尔线程过会。从受理到过会仅仅88天,摩尔线程已经创下科创板IPO过会纪录。而这一天刚好也是证监会科创板“1+6”改革政策发布后的第100天。

法人代表为原英伟达全球副总裁张建中

公开资料显示,摩尔线程成立于2020年10月,法人代表为原英伟达全球副总裁、中国区总经理张建中。摩尔线程是国产AI芯片代表企业,基于自主研发的MUSA架构,公司实现了单芯片架构同时支持AI计算加速、图形渲染、物理仿真和科学计算、超高清视频编解码的技术突破。

根据胡润研究院发布的《2024全球独角兽榜》,摩尔线程以255亿元的估值排名第261位,目前,摩尔线程由创始人兼CEO张建中以及建银国际资本管理(天津)有限公司、深圳和而泰智能控制股份有限公司等40多家机构共同持股。张建中直接持有11.06%的股权。

摩尔线程五年内已成功量产五颗芯片,完成四次GPU架构迭代,并形成了覆盖AI智算、高性能计算、图形渲染、计算虚拟化、智能媒体和面向个人娱乐与生产力工具等应用领域的多元计算加速产品矩阵。其产品已广泛应用于大模型训练推理、数字孪生、云计算等多个关键领域,服务范围覆盖云计算数据中心、智算中心以及能源、制造等重要行业。

腾讯、联想、红杉资本等分享财富盛宴

在摩尔线程这场财富盛宴中,有多家投资机构和A股上市公司借助各种渠道参与其中。

统计显示,A股直接参股的公司有和而泰、盈趣科技、中科蓝讯等;间接参股公司有宏力达、初灵信息、长飞光纤、ST华通、圣元环保、联美控股、万和电气等。

直接参股的公司中,和而泰持股比例超过1%。在投资者关系互动平台上,和而泰表示,摩尔线程是公司上游企业,在人工智能的大背景下,双方有一定的业务协同,具体的业务合作公司正与其对接当中。中科蓝讯公司直接持有摩尔线程134.04万股,占其首次公开发行前总股本的0.34%;间接持有摩尔线程67.01万股,占其首次公开发行前总股本的0.17%,合计持股0.50%。盈趣科技直接参股摩尔线程,持股0.34%。

宏力达、初灵信息、万和电气、圣元环保等企业则都通过产业基金间接参股。

其中,宏力达出资39.92%的嘉兴久奕能元创业投资合伙企业(有限合伙),对摩尔线程持股比例为0.77%,即宏力达间接持股约0.31%;初灵信息作为LP投资持有北京中移数字新经济产业基金合伙企业(有限合伙)的比例约为1.08%,后者对摩尔线程持股比例约2.12%,即初灵信息间接持股约0.02%。万和电气参股的前海股权投资基金持有摩尔线程股权为186.559万股,最终受益股权比例为0.4664%。圣元环保于2021年通过认购中原前海股权投资基金(有限合伙)的基金份额3亿元人民币间接参与了摩尔线程的投资。该基金投资摩尔线程金额为2973.5万元,投资比例为0.2423%。联美控股在披露2024年年度报告时曾表示,公司通过全资下属公司拉萨联虹科技发展有限公司投资了摩尔线程,投资总额为1亿元。

此外,ST华通也曾在互动平台表示,“公司间接持有摩尔线程智能科技(北京)股份有限公司的股权比例较低,摩尔线程智能科技(北京)股份有限公司也在持续的进行融资,原有投资者所持股份会进一步被稀释。公司对其的投资比例较小,相关投资事项对公司业绩无重大影响。”

除上述A股公司以外,腾讯控股、联想集团、红杉资本、厚雪资本等均为摩尔线程的直接或间接投资方。

敬告读者:本文为转载发布,不代表本网站赞同其观点和对其真实性负责。FX168财经仅提供信息发布平台,文章或有细微删改。
go