全球数字财富领导者

头部公募总经理、副总经理同期到位 今年以来基金行业已发生374人次高管变更

2025-11-21 20:45:46
金融界
金融界
关注
0
0
获赞
粉丝
喜欢 0 0收藏举报
— 分享 —
摘要:工银瑞信基金发布最新公告,自11月21日起,杨帆将出任公司总经理,张桦将出任公司副总经理。值得注意的是,两位新任高管均有在大股东工商银行的任职经历。两位资管领域资深老将同期到位根据公告信息,杨帆于2005年6月加入中国工商银行,曾任工行总行资产管理部副

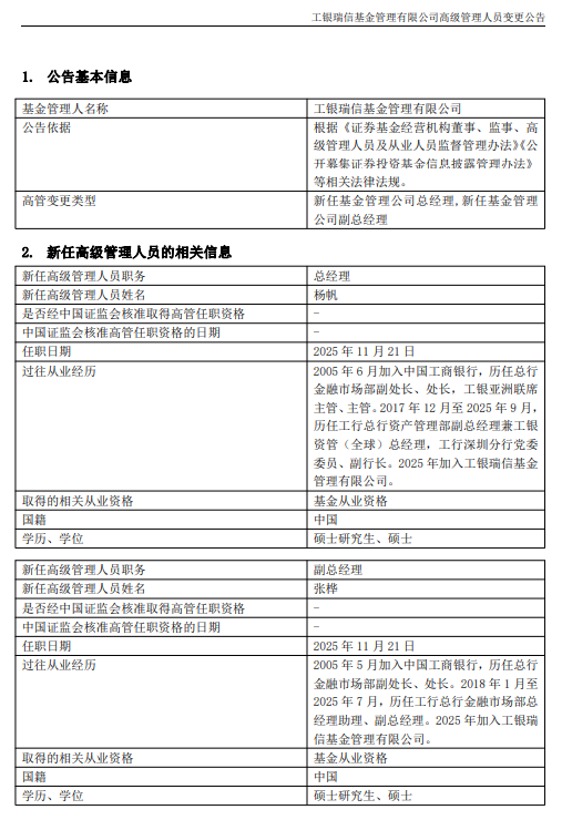
工银瑞信基金发布最新公告,自11月21日起,杨帆将出任公司总经理,张桦将出任公司副总经理。值得注意的是,两位新任高管均有在大股东工商银行的任职经历。

两位资管领域资深老将同期到位

根据公告信息,杨帆于2005年6月加入中国工商银行,曾任工行总行资产管理部副总经理兼工银资管(全球)CEO、深圳分行副行长等职。工行内部知情人士评价其“工作经历丰富、学习能力与专业能力突出,熟悉资产管理等多业务条线”,且“兼具专业素养与统筹执行能力,过往负责业务发展成效显著”。

张桦则于2005年5月加入工商银行总行,任至总行金融市场部副总经理。据了解,张桦一直在金融市场领域前沿工作,专业功底过硬、思路清晰、严谨务实,在金融市场和资产管理多领域具有丰富的投资交易和管理经验,此前分管领域的发展与创新成果突出。

此次两位资深老将同期到任,进一步体现控股股东工商银行对工银瑞信的持续支持与协同强化,也将助力公司继续保持稳健发展态势,为后续发展筑牢根基。

截至2025年9月末,工银瑞信管理总规模达2.3万亿元。据国泰海通证券数据,工银瑞信近七年、五年、三年绝对收益率在权益类大型公司中排名均位列前三,超额收益率近七年、五年、三年分别为第二、第三和第二。除公募业务外,养老金业务成为其重要的增长引擎,总规模、业绩均居全行业领先地位,据人社部数据,截至2025年二季度末,工银瑞信管理的企业年金单一计划固定收益类组合和含权类组合近三年累计收益率分别为10.89%和10.67%,双组合收益率均超10%,处于行业前列。

凭借各项业务的均衡稳健发展,2025年上半年,工银瑞信实现净利润17.45亿元,全行业居前。在IPE“全球资管500强”榜单中,工银瑞信成为跻身百强的9家中国机构之一,位列96,展现出雄厚的综合实力。

公募基金行业高管变更潮持续

今年以来,公募行业高管调整延续2024年的高频趋势,“高管变动潮”被推向新高。据Wind数据,截至2025年11月14日,今年以来基金行业已发生374人次高管变更。其中,包括华夏基金、博时基金、招商基金、交银施罗德等在内的40余家基金公司进行了董事长或总经理调整。此外,不少基金公司进行了多人次的高管变更,其中招商基金经历从董事长、总经理、副总经理五位高管“接力”调整,完成了管理层的集中重构和全面焕新。

在业内人士看来,公募基金高管变更持续高频,这是公募基金行业经历27年发展后新老交替常态化的必然结果。更多新鲜血液尤其是金融业其他细分行业人才的加入和深耕,也将给基金行业的健康发展带来积极影响。

敬告读者:本文为转载发布,不代表本网站赞同其观点和对其真实性负责。FX168财经仅提供信息发布平台,文章或有细微删改。
go