全球数字财富领导者

更纯粹、更聚焦:中证港股通消费指数升级了!

2025-11-28 18:36:29
有连云
有连云
关注
0
0
获赞
粉丝
喜欢 0 0收藏举报
— 分享 —

如果你关注港股里的消费股——比如潮玩、茶饮、服装珠宝、旅游零售等领域的公司——那么你可能听说过“中证港股通消费主题指数”(简称“港股通消费”,代码931454)。这个指数最近要“升级”了,从2025年12月15日起实施新方案。对普通投资者来说,这次变化很实在:以后通过相关基金投资港股消费,会更精准、也更贴近真实的消费行业表现。

那具体改了哪些地方?又对投资者有什么影响?我们用大白话讲清楚:

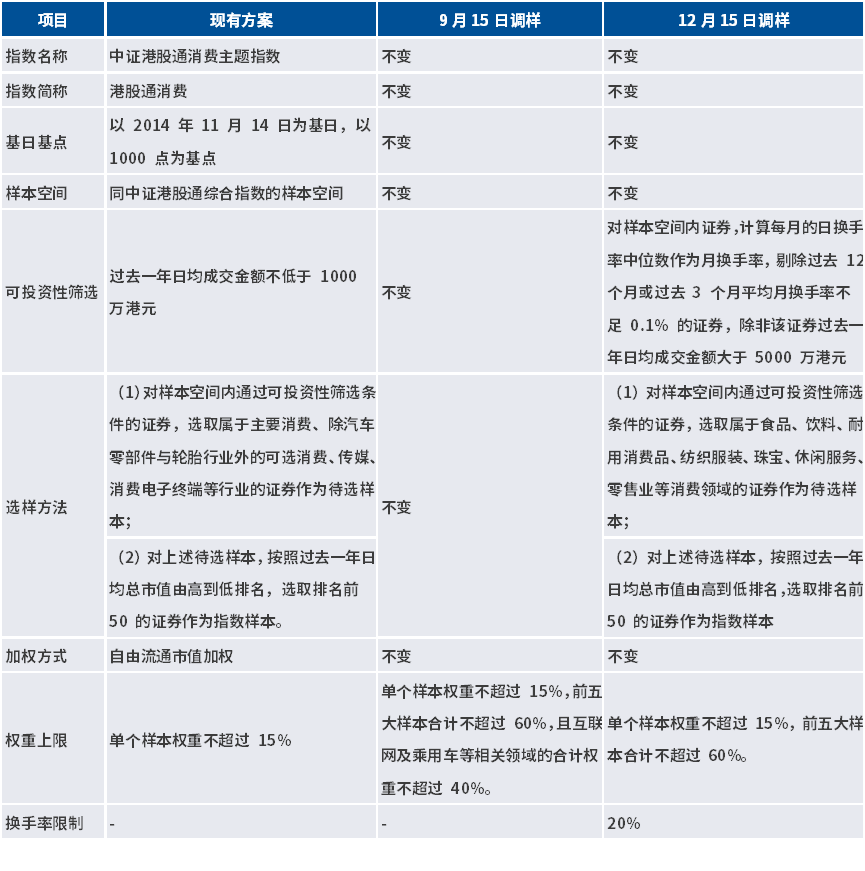
只选“真消费”公司。

以前有些名字带“消费”但实际业务偏科技的公司也可能被纳入。现在明确限定:只有做食品、饮料、衣服、珠宝、家电、旅游、零售等典型消费品的公司才能入选。这意味着,指数不再“挂羊头卖狗肉”,你投的就是实实在在的消费股。

第二,流动性更有保障。

新规则要求入选公司必须有足够交易活跃度——要么过去一年平均每天成交超过5000万港元,要么换手率达标。简单说,就是避免把“没人买卖”的冷门股票放进指数。这对买ETF或指数基金的投资者很重要:基金更容易买卖成份股,跟踪误差更小,投资体验也更顺滑。

第三,防止“一家独大”。

过去如果某只消费龙头股价大涨,它在指数里的占比可能越来越高,导致整个指数表现几乎由它说了算。现在规定:任何一只股票最多占15%,前五大公司加起来不能超过60%。这样即使某家公司短期波动,也不会让整个指数“坐过山车”,风险更分散,长期走势更平稳。

第四,调仓更温和,减少折腾。

指数每半年会更新一次成份股,但今后每次最多换掉20%的股票(也就是最多10只)。这样一来,相关基金不需要频繁大调仓,能减少交易成本和价格冲击,对你持有的基金净值也有好处。

表:中证港股通消费50指数修订方案介绍

首次调样前后指数成份股的变化

这些规则上的调整,不只是“纸上谈兵”,而是会实实在在地改变指数的“长相”——也就是它到底持有哪些公司、集中在哪些细分行业。

事实上,在9月15日指数权重再平衡后,指数在行业结构和龙头构成上已有明显优化:传统食品饮料、运动服饰、免税零售等核心消费板块的权重显著提升,而此前一些业务模糊或科技属性更强的公司权重被限制(后续将被剔除);同时,前十大成份股更加集中于真正的消费龙头。换句话说,指数变得更“纯粹”了,也更贴近大家日常理解的“好消费股”。

表:9月15日指数权重再平衡后,前十大成份股及其权重变化

数据来源:wind,截至2025年6月16日与9月15日

表:9月15日指数权重再平衡后,指数分布行业变化

image

数据来源:wind,截至2025年6月16日与9月15日,申万行业分类

总结一下:这次升级的核心价值是什么?

就是让这个指数更像一个“纯正的港股消费晴雨表”。如果你看好中国消费升级、国货品牌崛起、旅游复苏等趋势,想通过指数基金一键布局港股优质消费企业,那么12月15日修订后的“港股通消费”指数,将提供一个更纯粹、更聚焦港股核心消费资产的投资基准。

港股消费ETF易方达(513070,联接A/C:018103/018104)跟踪中证港股通消费指数,可以帮助投资者一网打尽潮玩、黄金饰品、茶饮、旅游等港股消费领域的优质企业。截至11月24日,中证港股通消费主题指数市盈率仅19.6倍,处于近10年以来的8%的历史分位。

以上内容与数据,与有连云立场无关,不构成投资建议。据此操作,风险自担。

敬告读者:本文为转载发布,不代表本网站赞同其观点和对其真实性负责。FX168财经仅提供信息发布平台,文章或有细微删改。
go