全球数字财富领导者

马斯克团队考察接触?晶科能源两日大涨近36%,紧急澄清!事关太空光伏,多只牛股集体公告

2026-02-05 08:12:42
金融界
金融界
关注
0
0
获赞
粉丝
喜欢 0 0收藏举报
— 分享 —
摘要:2月3日、2月4日,晶科能源股价连续大幅上涨,两个交易日累计涨幅达35.92%。伴随股价异动,市场涌现诸多相关传闻。对此,2月4日晚间,晶科能源、高测股份率先表态,明确公司未与马斯克团队开展合作;国晟科技、双良节能则同步说明,目前尚未开展太空光伏相关业务。

2月3日、2月4日,晶科能源股价连续大幅上涨,两个交易日累计涨幅达35.92%。伴随股价异动,市场涌现诸多相关传闻。对此,2月4日晚间,晶科能源、高测股份率先表态,明确公司未与马斯克团队开展合作;国晟科技、双良节能则同步说明,目前尚未开展太空光伏相关业务。

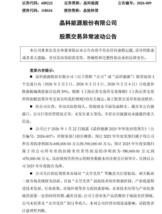
针对股价异动及市场相关传闻,晶科能源于2月4日晚间迅速发布股票交易异常波动公告作出详细说明。公告指出,公司关注到近期资本市场对“太空光伏”等概念关注度较高,相关板块二级市场表现较为活跃,但需明确的是,目前“太空光伏”尚处于技术初步探索阶段,其产业化进程受技术发展、行业政策、市场环境等多方面因素制约,未来技术应用与产业化落地仍需较长时间周期。

公告进一步明确,截至目前,晶科能源主营业务产品仍聚焦于地面光伏领域,未有涉及“太空光伏”的订单收入,该概念也未对公司经营业绩造成任何影响,公司同时提醒投资者注意理性判断,审慎决策。

针对市场流传的“马斯克团队近期秘密走访中国多家光伏企业,且与晶科能源考察团接触”的传闻,晶科能源也进行了专项核实。公司表示,截至目前,未与马斯克相关团队开展任何形式的合作,亦未签署任何框架性协议或正式协议,不存在相关在手订单;同时再次强调,“太空光伏”技术路线尚未确定,目前也未有具体落地可行的相关项目。

值得注意的是,除了相关传闻澄清,晶科能源在公告中还披露了公司业绩承压的现状。根据业绩预告,晶科能源预计2025年度归母净利润为亏损59亿元至69亿元,扣非归母净利润为亏损67亿元至78亿元。对于业绩亏损,公司解释称,主要原因在于光伏组件价格整体处于低位,公司高功率产品出货占比仍较低;同时,基于谨慎性原则,公司对出现减值迹象的长期资产进行减值测试,并将按照企业会计准则计提资产减值准备,上述因素均对公司业绩产生了一定影响。

多只光伏概念股密集回应相关业务情况

除晶科能源外,高测股份也于2月4日晚间发布公告,针对市场传闻作出澄清。高测股份表示,公司关注到有媒体报道称其与马斯克团队有过接触,该消息引发了市场广泛关注与讨论;经公司核查确认,目前公司尚未开展太空光伏相关业务,未与马斯克相关团队开展任何合作,未签署任何框架性协议或正式协议,也未产生相关订单和形成相关收入,上述传闻未对公司经营业绩造成影响。

同日晚间,国晟科技亦发布股票交易异常波动公告,对自媒体相关报道进行回应。公告称,有部分自媒体报道提及“公司为商业航天公司提供HJT光伏系统、公司涉及太空光伏业务”等信息,经公司核实,其异质结(HJT)电池组件产品主要应用于集中式电站、分布式电站等场景,目前公司并未涉及太空光伏相关业务,相关自媒体报道与实际情况不符。

双良节能同样在2月4日晚间发布股票交易异常波动公告,就太空光伏相关业务及商业航天项目关联情况作出说明。公司表示,最近两年未确认与商业航天项目相关的营业收入,后续相关业务的开展存在一定的不确定性;公司与光伏行业相关的主营产品包括多晶硅还原炉系统、单晶硅及高效光伏组件,而当前“太空光伏”仍处于技术探索与地面验证阶段,其商业化路径、成本结构、在轨运维体系等均存在重大不确定性,尚未形成可规模化落地的产业闭环,对公司当前业绩尚无实质性贡献;截至目前,公司尚未开展太空光伏相关的业务,该概念对公司当前业绩无任何实质性影响。

此外,晶盛机电于2月4日晚间发布公告,披露其股票出现交易异常波动情形。公告显示,公司股票交易价格连续三个交易日(2月2日、2月3日、2月4日)收盘价格涨幅偏离值累计超过30%,符合股票交易异常波动的相关定义。晶盛机电表示,近期资本市场对“太空光伏”等概念板块的关注度持续攀升,相关板块呈现出较高的市场热度;但需提示的是,目前“太空光伏”应用场景尚处于探索阶段,产业化进程仍面临诸多不确定性。公司主营业务涵盖硅片、电池及组件等光伏产业链设备及石英坩埚、金刚线等辅材耗材的研发、生产、销售,随着市场对光伏领域的关注度不断提高,可能会间接影响投资者对公司未来业务拓展的预期。

中国光伏行业协会:太空光伏技术仍处于探索和验证的初期阶段

值得注意的是,中国光伏行业协会执行秘书长刘译阳2月4日对媒体表示,太空光伏概念确实“火”出了圈,但他强调,无论何种技术路线如何演进,真正走向落地,离不开一个前提——成熟、可复制的高效制造能力与长期可靠性验证体系。

据中国光伏行业协会分析,从实际应用看,砷化镓(GaAs)电池凭借高转换效率和优异的抗辐射性能,依然是当前商业航天和空间站的主流选择,虽然其成本高昂,但经过了长期的在轨验证,可靠性高。相比之下,资本市场热捧的异质结(HJT)钙钛矿技术,更多是基于个别金融机构自行提出的“降本逻辑”,实际产品目前仍处于实验室或验证初期,距离大规模商业化尚有距离。

敬告读者:本文为转载发布,不代表本网站赞同其观点和对其真实性负责。FX168财经仅提供信息发布平台,文章或有细微删改。
go