全球数字财富领导者

存储大牛股突遭减持,多名股东纷纷“跑路”!

2026-04-17 12:09:07
格隆汇
格隆汇
关注
0
0
获赞
粉丝
喜欢 0 0收藏举报
— 分享 —
摘要:营收暴增341%

存储超级周期才刚刚开始,大牛股佰维存储再抛出股东减持计划。

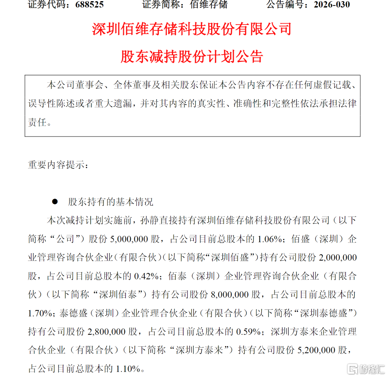
根据公告,公司股东孙静、深圳佰盛、深圳佰泰、深圳泰德盛、深圳方泰来等五名股东计划通过大宗交易与集中竞价方式合计减持不超过941.67万股,占公司总股本不超过2.00%。

这些股东都是佰维存储上市发行时的控股股东,实际控制人之一致行动人,去年底行动关系自然终止。

股价表现方面,截至午间收盘,佰维存储跌4.51%273.87元/股,总市值为1289亿元,今年以来股价大涨138.58%

存储大厂疯狂减持

4月16日晚,佰维存储发布公告称,股东孙静、深圳佰盛、深圳佰泰、深圳泰德盛、深圳方泰来等五名股东计划通过大宗交易与集中竞价方式合计减持不超过941.67万股,占公司总股本不超过2.00%。

减持时间区间为2026年5月14日至2026年8月13日。

根据公告,孙静拟减持不超过470.84万股(占比1.00%),深圳佰盛拟减持不超过52.32万股(占比0.11%);深圳佰泰拟减持不超过209.26万股(占比0.44%);深圳泰德盛拟减持不超过73.24万股(占比0.16%);深圳方泰来拟减持不超过136.02万股(占比0.29%)

其中,孙静是佰维存储实际控制人孙成思的堂姐,曾在佰维存储任职出纳;

深圳佰盛、深圳泰德盛、深圳方泰来、深圳佰泰是佰维存储员工持股平台,公司高管、核心技术人员等均有持股。

佰维存储表示,上述股东的股份来源于公司首次公开发行前、限制性股票激励归属取得的股份,已全部解除限售并上市流通。

值得一提的是,这也是佰维存储年内的第二次披露股东减持计划。

就在今年1月,佰维存储股东国家集成电路基金二期(持股比例6.90%)拟减持不超过9342634股,计划减持比例不超过2.00%,拟减持原因为公司自身经营管理需要。

累计加上大基金1月份的减持公告,合计有超过50亿元的资金变现。

自公司上市以来他们从未减持过股份,而现在选择在这个节点减持,核心原因只有一个——现在就是公司业绩的历史高点,也是兑现收益的最佳时机。

一季度净利环比暴增252%

就在减持公告发布前一天,佰维存储披露了一季报。

报告期内,佰维存储实现营收68.14亿元,同比增长341.53%;归母净利润28.99亿元,同比扭亏为盈。

根据公司2025年年报显示,佰维存储第四季度净利润8.23亿,据此计算,公司一季度净利润环比增长252%。

若按月度来看,3月单月利润11-14亿元,已超去年全年。

存货升至120.69亿元,较2025年末增长53.4%;单季净增约42亿元。

在存货暴增的同时,预付款项也从1.55亿元飙升至22.87亿元,增幅超13倍。

佰维存储表示,业绩大幅增长主要受益于AI算力爆发,存储行业进入高景气周期,市场需求旺盛推动产品价格持续上涨。

此外,公司2026年紧紧把握行业上行机遇,大力拓展全球头部客户,实现了市场与业务的成长突破。

公司在智能穿戴等AI新兴端侧领域深耕多年,构建了差异化的竞争优势。

随着AI眼镜的放量,公司与Meta等重点客户的合作不断深入,推动公司智能穿戴存储业务的持续增长。

2026年第一季度AI新兴端侧存储产品收入约11.75亿元,同比增长496.45%,环比增长53.19%。

敬告读者:本文为转载发布,不代表本网站赞同其观点和对其真实性负责。FX168财经仅提供信息发布平台,文章或有细微删改。
go