全球数字财富领导者

日播时尚多位高层集体提出辞职,公司“换壳”成为新能源公司

2023-10-16 07:52:54
金融界
金融界
关注
0
0
获赞
粉丝
喜欢 0 0收藏举报
— 分享 —

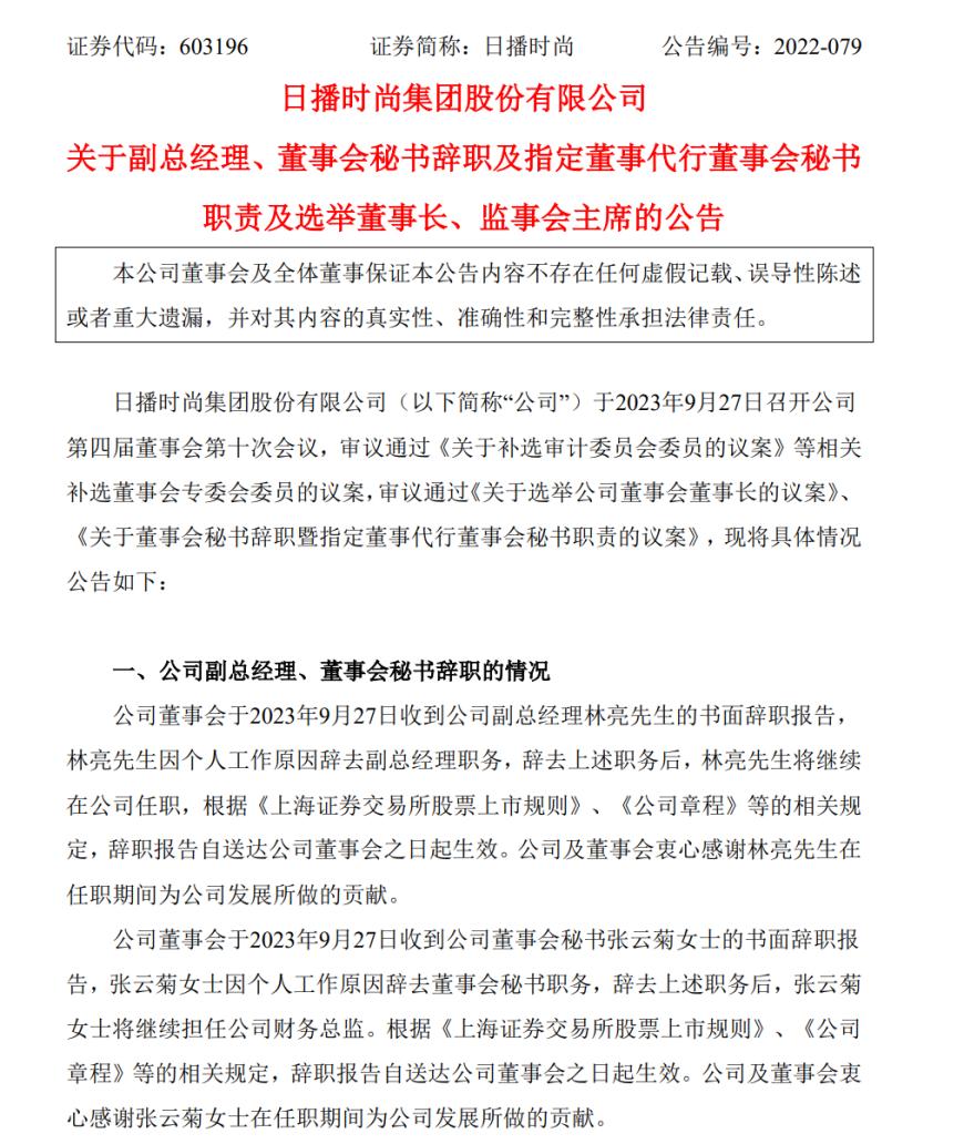
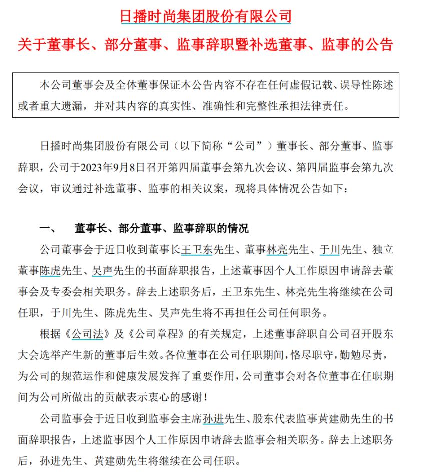
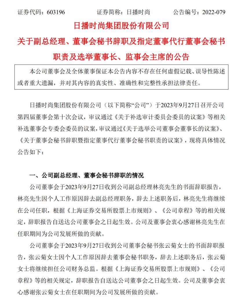
近日,国内轻奢时尚女装品牌日播时尚的副总经理、董事会秘书提出书面辞职报告。就在前不久,公司董监高人员发生较大调整,包括董事长王卫东、监事会主席孙进等7位公司高层集体提出辞职

图片
图片

此前,10月13日晚,日播时尚发布关于重大资产重组进展的公告。拟通过资产置换和发行股份的方式购买上海锦源晟新能源材料有限公司(以下简称“锦源晟”)100%股权,并向特定投资者发行股份募集配套资金。

图片

重组完毕后的主营业务将变更为新能源电池正极前驱体材料及上游关键矿产资源一体化的研发、开发、加工和制造。这意味着,日播时尚将逐渐换壳为一家新能源公司。

敬告读者:本文为转载发布,不代表本网站赞同其观点和对其真实性负责。FX168财经仅提供信息发布平台,文章或有细微删改。
go