全球数字财富领导者

工信部发布49个网络安全保险典型服务方案,13家保险机构入选

2024-03-25 18:15:53
金融界
金融界
关注
0
0
获赞
粉丝
喜欢 0 0收藏举报
— 分享 —

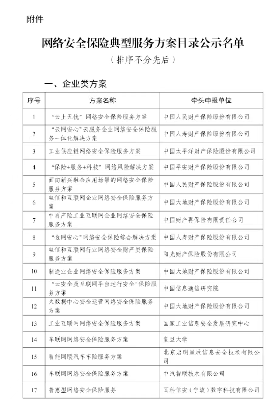
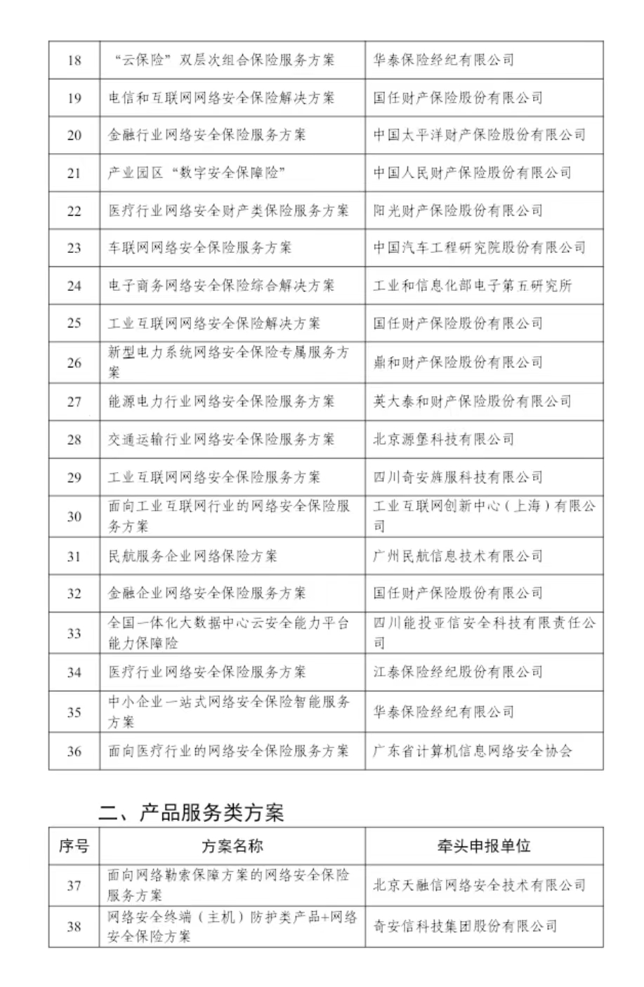
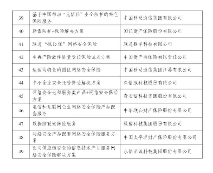
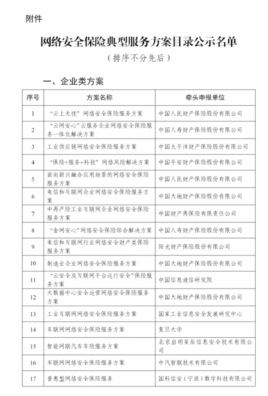
日前,工业和信息化部官网发布《关于网络安全保险典型服务方案目录的公示》。据了解,本次共有49个网络安全保险典型服务方案入围公示,其中企业类方案36个,产品服务类方案13个,涉及11家保险公司和2家保险中介机构。

以下为原文:

关于网络安全保险典型服务方案目录的公示

根据《工业和信息化部办公厅关于组织开展网络安全保险服务试点工作的通知》(工信厅网安函〔2023〕356号)部署安排,工业和信息化部组织开展了相关申报和评审工作。现将网络安全保险典型服务方案目录进行公示,请社会各界监督,如有异议,请以书面形式反馈。

公示时间:2024年3月19日-2024年3月25日

联系单位:工业和信息化部网络安全管理局

地址:北京市西长安街13号

传真:010-66022774

附件:网络安全保险典型服务方案目录公示名单

工业和信息化部网络安全管理局

2024年3月18日

敬告读者:本文为转载发布,不代表本网站赞同其观点和对其真实性负责。FX168财经仅提供信息发布平台,文章或有细微删改。
go