全球数字财富领导者

三部门联合发布!调整享受车船税优惠的节能、新能源汽车产品技术要求

2025-10-10 13:31:17
金融界
金融界
关注
0
0
获赞
粉丝
喜欢 0 0收藏举报
— 分享 —
摘要:工业和信息化部等三部门10日联合发布《关于调整享受车船税优惠的节能 新能源汽车产品技术要求的公告》。关于调整享受车船税优惠的节能 新能源汽车产品技术要求的公告为适应节能与新能源汽车产业发展和技术进步需要,结合《乘用车燃料消耗量限值》(GB 19578—2024)

工业和信息化部等三部门10日联合发布《关于调整享受车船税优惠的节能 新能源汽车产品技术要求的公告》

关于调整享受车船税优惠的节能 新能源汽车产品技术要求的公告

为适应节能与新能源汽车产业发展和技术进步需要,结合《乘用车燃料消耗量限值》(GB 19578—2024)、《轻型商用车辆燃料消耗量限值及评价指标》(GB 20997—2024)、《重型商用车辆燃料消耗量限值》(GB 30510—2024)等标准发布实施,现就《财政部 税务总局 工业和信息化部 交通运输部关于节能 新能源车船享受车船税优惠政策的通知》(财税〔2018〕74号)中享受车船税优惠的节能、新能源汽车产品技术要求有关事项公告如下:

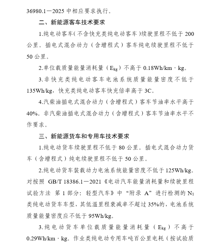
一、对财税〔2018〕74号文中第一条第(一)项、第(二)项中涉及的节能乘用车、节能轻型商用车、节能重型商用车综合工况燃料消耗量限值标准进行更新,详见本公告附件1、附件2、附件3。

二、对财税〔2018〕74号文中第二条第(二)项中涉及的新能源汽车产品技术要求进行调整,详见本公告附件4。

三、享受车船税优惠的节能、新能源汽车产品其他技术要求继续按照财税〔2018〕74号文有关规定执行。

四、本公告自2026年1月1日起实施。工业和信息化部、财政部、税务总局公告2024年第10号同时废止。2026年1月1日前企业完成申请的,相关技术要求继续按照财税〔2018〕74号文和2024年10号公告规定执行。2026年1月1日(含)起,新申请享受车船税优惠政策的节能、新能源汽车车型,其技术要求按照本公告规定执行,符合条件的列入新的《享受车船税减免优惠的节约能源 使用新能源汽车车型目录》(以下简称新《目录》)。新《目录》自第八十二批开始。

新《目录》公告后,第六十五批至第八十一批《目录》同时废止,原《目录》中符合本公告技术要求的车型将自动转入新《目录》,不符合本公告技术要求的车型应于2026年1月1日前完成整改和重新申报,符合要求的可列入新《目录》。

五、新《目录》公告前,已取得的列入第四批至第八十一批《目录》的节能、新能源汽车,不论是否转让,可继续享受车船税减免优惠政策。

特此公告。

image
image
image
image
image
image
image
image
image
image

工业和信息化部

财政部

税务总局

2025年9月29日

敬告读者:本文为转载发布,不代表本网站赞同其观点和对其真实性负责。FX168财经仅提供信息发布平台,文章或有细微删改。
go