全球数字财富领导者

靠国产GPU潜力股“掘金”,超讯通信成背后大赢家?

2025-10-13 15:21:00
金融界
金融界
关注
0
0
获赞
粉丝
喜欢 0 0收藏举报
— 分享 —
摘要:2025年,A股市场持续向硬科技、高成长企业敞开怀抱。一批估值超百亿的“独角兽”企业正加速冲击IPO。 2025 年 9 月 22 日,随着国产 GPU 龙头企业沐曦股份科创板 IPO 进入第二轮问询的消息公布,与其深度绑定的超讯通信(603322.SH)股价应声涨停。 从特定行

2025年,A股市场持续向硬科技、高成长企业敞开怀抱。一批估值超百亿的“独角兽”企业正加速冲击IPO。

2025 年 9 月 22 日,随着国产 GPU 龙头企业沐曦股份科创板 IPO 进入第二轮问询的消息公布,与其深度绑定的超讯通信(603322.SH)股价应声涨停。

从特定行业总代理到合资建厂,从业绩扭亏为盈到市值飙升,这家深耕通信领域二十余年的企业,正通过绑定国产 GPU 潜力股完成转型。

超讯通信官网显示,2023年,超讯通信成为沐曦股份的“特定行业全国总代理”,正式吹响算力转型号角。借此,超讯通信率先获得了拿卡权和批量交付能力,负责政务、金融等核心领域的产品销售与交付。

2025 年上半年,这一合作迎来爆发期。超讯通信完成向中特新联、深圳星航智算等签约大客户的批量交付,沐曦 GPU 芯片成为其算力业务的核心支撑。

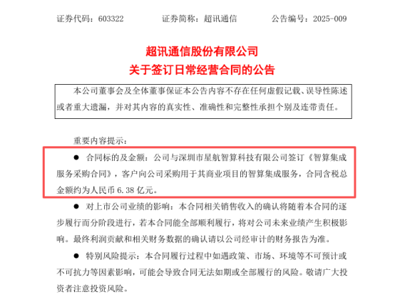
2025 年 2 月,超讯通信更是接连斩获两笔重磅订单:与中特新联科技签订 8.5 亿元合同,与深圳星航智算达成 6.38 亿元合作,采购内容均包含基于沐曦曦云 C500 芯片的训推一体服务器及配套平台,两份订单总额达 14.88 亿元。

资本层面的绑定则进一步巩固了合作根基。不仅如此,双方还成立合资公司讯曦智能,2025 年初,超讯通信以自有资金 3360 万元出资,与沐曦股份等四方共同设立四川讯曦智能科技有限公司(下称“讯曦智能”),持有 56% 的绝对控股权。

讯曦智能注册资本 6000 万元,定位为算力设备产业链的核心承载平台,承担芯片技术服务、服务器整机生产、销售维修等全链条业务,成为连接 GPU 芯片与终端应用的关键枢纽。此外,双方还联合投资中能建(北京)智慧科技有限公司,形成了利益共同体。

与沐曦股份的深度合作,直接推动超讯通信从传统通信服务商蜕变为高增长的算力企业。

财务数据显示,2025 年上半年公司归母净利润达 7209 万元,同比激增 155.26%,营收同比增长 96.37%,经营性现金流由负转正,财务质量显著改善。

公司在2025年半年报中明确指出,净利润增长的核心原因是“作为沐曦股份国产 GPU 芯片特定行业全国总代理完成批量交付,以及算力建设项目达到验收条件”。

事实上,沐曦股份业务对超讯通信的业绩贡献早在一季度便已显现:尽管当期主营收入同比下降43.02%,但归母净利润实现扭亏为盈,来自沐曦股份相关的业务收入占比高达 39.95%,成为其第一大收入来源。

敬告读者:本文为转载发布,不代表本网站赞同其观点和对其真实性负责。FX168财经仅提供信息发布平台,文章或有细微删改。
go