全球数字财富领导者

A股突发!最成功的价值投资大佬突然离世!在A股率先提出并引领价值投资理念、影响了一批知名基金经理,曾与校友向北大捐资三千万,设立北大最大规模奖学金

2025-11-03 16:05:43
金融界
金融界
关注
0
0
获赞
粉丝
喜欢 0 0收藏举报
— 分享 —
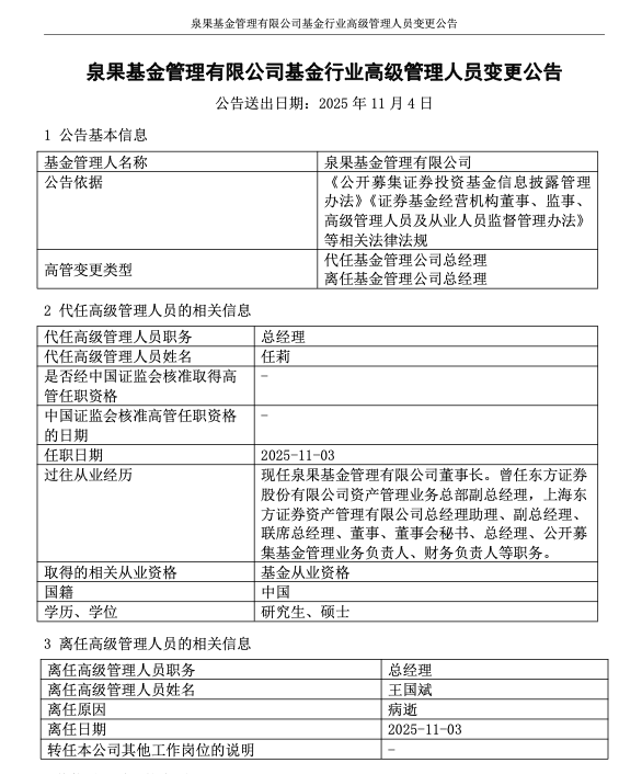
摘要:A股价值投资知名大佬、个人系公募标志性人物王国斌突然离世!11月3日,有媒体报道年仅57岁的泉果基金创始人王国斌突然离世。随后,泉果基金发布公告称,总经理王国斌已于当日离任,离任原因为病逝。董事长任莉代任总经理。目前公告发出后,全国基金官网已变黑白

A股价值投资知名大佬、个人系公募标志性人物王国斌突然离世!

11月3日,有媒体报道年仅57岁的泉果基金创始人王国斌突然离世。随后,泉果基金发布公告称,总经理王国斌已于当日离任,离任原因为病逝。董事长任莉代任总经理。目前公告发出后,全国基金官网已变黑白。

值得注意的是,王国斌在中国率先提出并引领了“价值投资”理念,是A股最成功的价值投资者之一,其建立的价值投资体系与框架影响了业内一批知名基金经理。

王国斌作为个人系公募泉果基金基金的灵魂人物,其创始人的身份对基金运作的影响甚大。此外,去年泉果基金董事长任莉曾闹出失联风波,王国斌一度不得不一肩扛起泉果基金董事长和总经理的重担。在王国斌离世之后,后续泉果基金日常经营和业务开展备受关注。

今年三月曾公开露面

今年3月20日,在泉果基金2025年春季策略会上,鲜少公开露面王国斌曾罕见露面。在当时的策略会上,王国斌指出,当前市场需关注技术迭代与消费升级的双重驱动,同时需警惕短期噪音对长期判断的干扰。他提到,中国经济的底层韧性来源于完整的产业链与持续的技术创新,而政策定力则为市场提供了托底支撑。在会上他还呼吁投资者以深度研究为基础,在不确定性中挖掘确定性。

他当时提到,中国资产近期的强劲表现主要得益于人工智能等领域的创新优势,在多个高端制造和前沿领域,中国已经取得了全球性的竞争优势。尽管长期面临人口老龄化压力,但未来10年,中国仍将受益于工程师红利与完整的产业链优势,人工智能等新技术的发展不仅不会导致就业危机,反而会创造新的就业机会。

在A股率先提出并引领价值投资理念

公开资料显示,王国斌拥有超过20年证券从业经验,是A股入行最早的一批投资老将,在业界,王国斌威望极高,投资业绩笑傲江湖。1986年,王国斌考入北京大学化学系,后转入社会学系,本科毕业后在北大管理学院攻读硕士,硕士毕业后,王国斌曾任职于上世纪90年代中期的龙头券商南方证券和万国证券从事收购兼并与投资银行工作,后转入中国经济开发信托投资公司,中经开是当时市场最活跃的投资机构,也是著名的“3.27”国债期货事件的主角之一。

1998年王国斌被东方证券作为核心人才引进,2005年起担任东方证券副总裁。在东方证券工作期间,王国斌一手打造了国内首家券商系资产管理公司——东方证券旗下的东方红资管。

东方红资管成立于2010年7月28日,注册资本为3亿元,是国内首家获中国证监会批准设立的券商系资产管理公司,也是业内首家获得公募基金管理业务资格的券商资管公司。2010年,东方红资管从东方证券资管业务总部剥离,成为国内首家券商系的资管公司。

在王国斌的带领下,陈光明、傅鹏博、林鹏、饶刚、任莉一批业内大佬逐步脱颖而出,凭借价值投资的投资理念和“封闭运作+长期持有”的运营策略,东方红资管业绩与规模长期领跑市场。

2014年,东方证券资产管理公司成立,王国斌出任董事长,开始渐渐淡出投资一线。而在2016年王国斌离开东证资管,结束在东方证券18年的投资生涯后,他于2016年转投一级市场。

成立泉果基金

2022年1月,王国斌与前同事任莉、李云亮、姜荷泽等联手成立泉果基金。

2022年1月29日晚,证监会官网发布《关于核准设立泉果基金管理有限公司的批复》,公司注册地为上海市,注册资本1亿元。股东方面,王国斌和任莉各持股35%,姜荷泽、李云亮分别持股7.04%、3%。四家有限合伙企业——上海泉至清企业管理中心、上海泉至澈企业管理中心、上海泉至澄企业管理中心、上海果至行企业管理中心各持股4.99%。

这也是第三家具有“东方红系”色彩的资管机构,2018年,东方红资管前董事长陈光明创立个人系公募睿远基金,2020年东方红资管权益投资知名基金经理林鹏创立私募和谐汇资产。2022年3月,公募“四冠王”赵诣离开农银汇理加盟泉果基金。

去年11月12日深夜,有媒体爆出泉果基金董事长任莉失联的消息,消息称任莉因卷入头部股份行案件,被有关方面带走。

随后,13日泉果基金发布高级管理人员变更公告,公告表示董事长因个人原因暂不能履行职务,暂由总经理王国斌先生代行董事长职务。对于任莉卸任,泉果基金还在公告中表示,公司始终坚持合规经营,严格遵守法律法规和行业监管要求,各项业务正常运转。公司尊重并欢迎社会各界监督,但对于恶意诽谤或者故意传播虚假信息的行为,公司保留依法追究其法律责任的权利。至于任莉此次突然卸任,泉果基金在公告中并未提及具体原因,只是以个人原因一笔草草带过。

22日晚间,泉果基金公告称,公司董事长任莉于11月25日(下周一)起恢复履行董事长职务,总经理王国斌届时将不再代为履行董事长职务。而这距离任莉失联才仅仅过去了10天时间。

设立北大最大规模奖学金

2020年,王国斌曾与券商卖方研究大佬高善文等北京大学校友捐资三千万元,成立北大秦宛顺靳云汇奖学基金。据悉,秦靳奖学金每年拨付150万元人民币,奖励北京大学数学、物理、化学、生物等领域的本科生,这是北京大学规模最大的奖学金项目。作为中国最高学府的北大,在数学、物理等学科前沿已经取得了不少重大成果。

对于此次捐赠,北京大学也写了感谢信以表谢意。

敬告读者:本文为转载发布,不代表本网站赞同其观点和对其真实性负责。FX168财经仅提供信息发布平台,文章或有细微删改。
go