全球数字财富领导者

政策与业绩共振,海南板块爆发!机构:布局产业“第二浪潮”

2025-11-05 14:16:27
格隆汇
格隆汇
关注
0
0
获赞
粉丝
喜欢 0 0收藏举报
— 分享 —
摘要:封关引爆投资热潮

今日海南自贸概念再度活跃,板块指数大涨超5%,近6个交易日累计涨超17%。

个股上,金盘科技涨超17%,洲际油气、凯撒旅业、海峡股份、海南发展等多涨停,海马汽车斩获4连板,康芝药业涨超8%,海南机场涨逾5%。

消息面上,海南自由贸易港将于2025年12月18日正式启动全岛封关运作。

11月1日起,海南离岛免税优化政策正式实施。海口海关数据显示,海南离岛免税新政执行首日,免税购物金额7854.9万元,购物件数和购物人数分别为5.48万件、1.27万人次,销售额较政策实施前一日(10月31日)上涨6.1%,政策拉动效应初步显现。

此外,十五五规划提到,要扩大高水平对外开放,开创合作共赢新局面。实施自由贸易试验区提升战略,高标准建设海南自由贸易港。


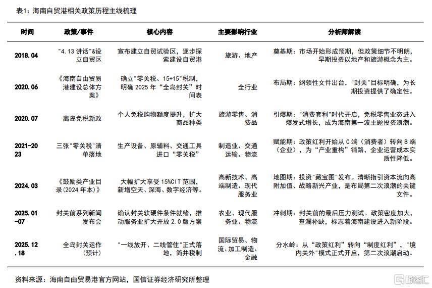
从“试验田”到2025“封关”在即


国信证券研报指出,海南自贸港的建设不是现有自贸区的简单升级,而是一次根本性的制度重构。

2020年6月发布的《海南自由贸易港建设总体方案》(以下简称《总体方案》)是指导海南建设的重要文件。它明确了海南的战略定位是成为中国面向太平洋和印度洋的重要对外开放门户。

《总体方案》的核心是确立了分阶段的建设目标,即到2025年实现“全岛封关运作”,到2035年实现更高水平的自由贸易港制度。其中,2025年的“全岛封关运作”是整个蓝图中最关键、最具标志性的节点工程。

封关并非物理封岛,而是通过海关监管模式重构,将海南全岛打造为 "境内关外" 的特殊经济区域,核心特征是 "一线放开、二线管住、岛内自由"。

此外,“15+15+零关税”这一组合拳构成了海南在全球范围内极具竞争力的税制优势。

自“零关税”政策实施以来,截至2025年4月,海南已累计进口相关货物224.1亿元,为超过500家企业减免税款42.8亿元。这为企业带来了直接的、可量化的成本节约。对于注册在海南自贸港并实质性运营的鼓励类产业企业,企业所得税税率由25%降至15%。“15%个人所得税”,对在海南自贸港工作的高端紧缺人才,其个人所得税实际税负超过15%的部分予以免征。数据显示,自2018年以来,海南在六年间已累计引进各类人才超过70万人。

海南自贸港相关政策演进关键节点与投资机遇梳理如下:


业绩整体向好


除了受政策利好带动外,近期披露的三季报显示,海南板块个股业绩整体呈现出向好趋势,多家公司实现了利润增长、扭亏为盈或大幅减亏。

数据显示,今年前三季度,海南板块上市公司合计实现归母净利润35.84亿元,同比增长24.92%。

其中海航控股、金盘科技、中钨高新前三季度实现两位数增长。广晟有色、神农种业、欣龙控股纷纷扭亏;*ST双成、ST葫芦娃、海南橡胶、*ST椰岛、康芝药业、海南海药则明显减少亏损。

从全年业绩预测来看,海航控股、海南橡胶、中钨高新、金盘科技、钧达股份均将同比两位数增长。


布局“封关”后的产业新浪潮


国信证券表示,封关运作将是海南投资逻辑的分水岭,标志着以离岛免税为代表的主题的第一次浪潮趋于平稳,而以高端制造、现代服务和国际贸易为核心的“产业重构”的第二次浪潮正蓄势待发。

展望未来,投资海南的主题从关注B2C消费转向关注B2B产业升级和高附加值服务业。重点关注三大核心投资逻辑:(1)现代物流与贸易服务:基于“一线放开、二线管住”和“加工增值”免税规则,海南作为连接国内与国际双循环的“亚洲新枢纽”地位将得以确立;(2)高新技术与绿色能源:“15%所得税”的引力正沿着《2024年鼓励类产业目录》精准引导资本流向航天、深海、数字经济和绿色能源等战略性新兴产业;(3)超越免税的“旅游+”:高附加值的医疗、会展、飞机维修(MRO)和国际教育等“工业级”服务业将接棒成为新的增长点。

敬告读者:本文为转载发布,不代表本网站赞同其观点和对其真实性负责。FX168财经仅提供信息发布平台,文章或有细微删改。
go