全球数字财富领导者

诺德基金:黄金的“黄金时代”,该如何理性上车?

2025-11-06 10:45:38
金融界
金融界
关注
0
0
获赞
粉丝
喜欢 0 0收藏举报
— 分享 —
摘要:当伦敦现货黄金冲破4000美元/盎司,国内金饰挂牌价站上1160元/克的历史高位,一股全球“淘金热”正席卷而来。社交平台上热议不断,金店柜台前人流不息。有人果断出手,也有人驻足观望,在“再不上车就晚了”,与“警惕高位进场”的谨慎之间,反复犹豫。那么,我们

当伦敦现货黄金冲破4000美元/盎司,国内金饰挂牌价站上1160元/克的历史高位,一股全球“淘金热”正席卷而来。

社交平台上热议不断,金店柜台前人流不息。

有人果断出手,也有人驻足观望,在“再不上车就晚了”,与“警惕高位进场”的谨慎之间,反复犹豫。

那么,我们究竟该如何看待这场全民关注的黄金热潮?普通投资者又该如何选择与操作呢?

金价飙升,多项关键数据创纪录!

截至10月8日,伦敦现货黄金收盘价突破每盎司4000美元关口,创下历史新高,其2025年至今涨幅高达+53.97%,是去年全年涨幅(+27.22%)的近2倍。【1】

伦敦现货黄金历史走势(2024年至今)

数据来源:Wind,统计区间:2024.1.2至2025.10.8;伦敦现货黄金代码STAUUSDOZ.IDC。指数行情走势不预示其未来表现,也不代表具体基金产品表现。以上信息仅供参考,不代表任何投资建议,基金有风险,投资需谨慎。

国内方面,10月9日,上海黄金交易所Au99.99当日收于911.5元/克,续创新高。与此同时,当日国内多家金店黄金零售价格超过1160元/克。

上海黄金交易所Au99.99收盘价(2024年至今)

数据来源:Wind,统计区间:2024.1.2至2025.10.9;指数行情走势不预示其未来表现,也不代表具体基金产品表现。以上信息仅供参考,不代表任何投资建议,基金有风险,投资需谨慎。

在金价持续走高的背后,正是居高不下的购金热潮。机构投资者方面,多国央行增持黄金储备,全球最大黄金ETF——SDR Gold Shares持仓量在年内持续攀升。

全球最大的黄金ETF持仓量攀升

数据来源:Wind,截至2025.10.6;资料参考:光大证券《黄金周:黄金上涨的三个新变量》,2025.10.8;指数行情走势不预示其未来表现,也不代表具体基金产品表现。以上信息仅供参考,不代表任何投资建议,基金有风险,投资需谨慎。

普通消费者的热情同样高涨,国庆假期期间,“新婚三金五金成金店爆款”登上热搜榜。据媒体报道,深圳水贝某黄金展厅工作人员表示,其商场在国庆期间,人流量达到日均3万人次,同比增长10%左右【2】。

与此同时,投资者对后市的分歧也逐渐显现:支撑当前金价的逻辑究竟是什么?这一轮“黄金热”还能持续多久?当前到底是该入场,还是该落袋为安?四引擎助推,“淘金热”是否可持续?

此轮金价的上涨趋势,或是诸多中长期因素协同驱动的结果。

一、美联储再启降息周期。

2025年9月18日,美联储开启年内首次降息,这成为加速金价上涨的关键催化剂之一。此外,据CME“美联储观察”预测,美联储在10月及12月仍有大概率继续降息。这或将为黄金价格提供持续的上涨动力。

美联储降息之所以利好黄金,主要有以下两方面原因:

一是实际利率下行,直接降低黄金持有成本。美联储降息会导致市场整体利率下行,使得银行存款、国债等生息资产的收益率降低。这也在一定程度上使得持有黄金的机会成本得到下降,随之黄金的相对吸引力有所上升。

二是美元走弱,黄金计价优势凸显。美联储降息通常会导致美元汇率走弱。国际黄金以美元计价,美元贬值则意味着用其他货币购买黄金时的成本得到降低,也从而刺激了全球黄金需求。历史数据显示,黄金价格与美元指数往往呈负相关关系,美元指数走弱时期黄金通常会出现上涨。

COMEX黄金价格(美元/盎司)与美元指数

数据来源:Wind,截至2025.10.9;资料参考:五矿证券《五矿期货贵金属早报(2025-10-09)》,2025.10.9。指数行情走势不预示其未来表现,也不代表具体基金产品表现。以上信息仅供参考,不代表任何投资建议,基金有风险,投资需谨慎。

二、全球央行外汇储备多元化

近年来全球央行的持续购金行为,也是支撑金价的重要力量之一。

以我国央行为例,截至9月末,中国黄金储备达到7406万盎司,虽较8月末仅小幅增加4万盎司,但这已是连续第11个月增持。专业人士分析称,从优化国际储备结构,稳步推进人民币国际化,以及应对当前国际环境变化等角度出发,未来我国央行增持黄金或仍是大方向。【3】

此外,世界黄金协会发布的《2025年全球央行黄金储备调查》显示,据调查,占比高达95%的央行预计,全球央行黄金储备或将在未来一年继续增加。这也或将为金价提供持续的支撑。

三、全球避险需求增加。

随着市场对全球经济前景的担忧有所升温,机构投资者正加速通过ETF配置黄金,避险需求持续攀升。世界黄金协会数据显示,9月份全球实物黄金ETF流入量升至145.6吨,创下今年以来新高。专业分析称,近期全球资金大幅流入黄金ETF,显示避险需求正从全球央行向私人投资领域逐渐扩散。【4】

2025年9月欧美黄金ETF资金流入量大幅提升

资料来源:世界黄金协会,截至2025.9.30;注:黄金价格单位为美元/盎司,为伦敦金价的月均值;资料参考:光大证券《黄金周:黄金上涨的三个新变量》,2025.10.8;指数行情走势不预示其未来表现,也不代表具体基金产品表现。以上信息仅供参考,不代表任何投资建议,基金有风险,投资需谨慎。

四、个人黄金消费需求持续增长。

在投资属性之外,个人黄金消费需求同样展现出强劲的增长势头。2025年8月我国社会消费品零售总额39668亿元,同比增长+3.4%;其中,限额以上单位金银珠宝类商品零售额同比+16.8%。

据中国珠宝玉石首饰行业协会数据,中国珠宝市场规模已从2019年的6100亿元稳步增长至2024年的7820亿元。在数字零售普及与“悦己”消费兴起的双重驱动下,预计到2029年,这一规模或将进一步提升至约9370亿元。值得注意的是,黄金品类在珠宝市场中占据绝对主导地位,其在2024年零售总额中的占比高达73%,显著高于其他材质。

中国黄金珠宝市场年成交额

资料参考:华鑫证券《黄金珠宝领先品牌,线上线下双轮驱动》,2025.10.8;以上信息仅供参考,不代表任何投资建议,基金有风险,投资需谨慎。

2024年我国珠宝市场结构

资料参考:华鑫证券《黄金珠宝领先品牌,线上线下双轮驱动》,2025.10.8;以上信息仅供参考,不代表任何投资建议,基金有风险,投资需谨慎。

基于上述逻辑,机构纷纷上调金价预期,比如,高盛将2026年12月黄金价格预期上调至4900美元;花旗银行认为,若2026年美联储继续降息,黄金或将挑战5000美元大关。但随着黄金价格屡创新高,也有观点认为市场需防范短线调整风险,比如美国银行提示金价或在第四季度出现“盘整或回调”。但整体上,机构仍相对看好黄金价格的长期趋势。

数据来源:诺德基金,根据公开资料整理;以上信息仅供参考,不代表任何投资建议,基金有风险,投资需谨慎。普通人该不该追?这份攻略请收好!

面对金价新高,诺德基金要提醒的是,黄金不是用来“炒”的,可能更多还是用来“配”的。普通投资者在配置黄金的过程中,需要明确其在资产组合中的角色、选择适合的工具,并制定合理的策略。

不是“赚快钱”,而是“优化组合”。

首先,大家需要认识到,黄金并非短线投机的工具,其真正价值可能体现在这三个核心维度上:

长期抗通胀:数据显示,自1970年代以来,伦敦现货黄金累计涨幅高达11324.07%,显著跑赢同期的标普500指数(5582.46%)与道琼斯工业平均指数(7017.65%)。黄金穿越经济周期的长期抗通胀能力,由此可见一斑。

数据来源:Wind,统计区间:1970.1.1至2025.10.10;指数行情走势不预示其未来表现,也不代表具体基金产品表现。以上信息仅供参考,不代表任何投资建议,基金有风险,投资需谨慎。

避险功能:当经济或政治不确定性有所增加时,黄金往往能吸引避险资金,有效对冲系统性风险。回顾历史,在历次重大危机中,黄金均有较出色表现。比如,1970年代,在美元与黄金脱钩、通胀失控及两次石油危机的接连冲击下,金价从35美元/盎司一路飙升至1980年初的850美元。

多元配置:黄金与股票、债券等传统资产的相关性较低,这意味着在市场剧烈波动时,它能较为有效地对冲其他资产的下跌风险。其独特的风险收益特征,也决定了黄金在多数市场周期中,大概率都能起到优化投资组合风险调整后回报的作用。

黄金与全球主要资产的相关性较低

数据来源:Wind,根据2005-2024年的月度回报率测算;资料参考:中信建投《黄金配置:多资产的定量框架》,2025.7.23;以上信息仅供参考,不代表任何投资建议,基金有风险,投资需谨慎。

二、合理配置比例:建议5%-15%区间。

那么,在投资组合中配置多少黄金才合适呢?

世界黄金协会给出的建议是,考虑在投资组合中配置5%-10%的黄金。

桥水基金创始人瑞·达利欧则表示,10%-15%的黄金配置,对于一个人的资产组合来说,是一个非常好的平衡和风险对冲。【5】

综合来看,结合不同投资者的风险偏好特征,保守型、均衡型、积极型的投资者,或可以考虑分别配置约5%、10%、15%比例的黄金。当然,这些比例仅为一般性参考,投资者仍需根据自身的财务状况、投资目标和风险承受能力等,进行审慎决策。

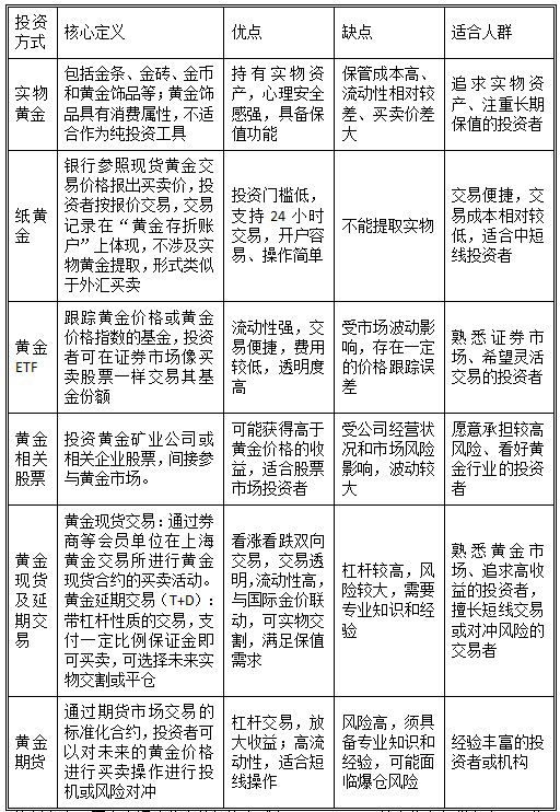
三、黄金投资工具清单:哪种可能更适合你?

很多人爱去金店买首饰金,而对于黄金投资而言,其实这比较不划算,因为首饰黄金的价格里包含了工艺费和品牌溢价。目前市场上的黄金投资工具种类繁多,投资者应根据自身具体情况选择合适的产品。

各类黄金投资工具对比

资料参考:国泰海通《黄金的投资方式》,2025.7.15;以上信息仅供参考,不代表任何投资建议,基金有风险,投资需谨慎。

四、不追涨、不恐慌,长期持有。

黄金通常被视为投资组合中的战略性资产。但投资者也需注意避免短期择时,而应以长期配置的心态对待黄金投资。在具体操作上,或可参考以下策略:

首先,将风险控制在自身可承受的范围内。当前金价已处于较高位置,短期价格波动可能更为加剧。对于普通投资者而言,应避免加杠杆等高风险行为,例如借钱购买黄金或参与黄金期货交易等。

其次,对于尚未建立仓位或仓位较轻的投资者,不妨可考虑采用定投方式逐步入场,通过分批买入平滑成本,力争提高投资胜率。

再次,对于已持仓的投资者,建议根据持仓比例采取相应操作。若持仓比例显著超过预设目标,可考虑分批止盈;若当前持仓在目标比例范围内,则不必因短期价格波动而进行频繁调整。

小结:本轮黄金创下新高,或是多重利好共同驱动的结果。但我们也必须清醒认识到,黄金并非是“只涨不跌”的资产,其短期价格也受市场情绪、资金流向等因素影响,存在回调风险。黄金的“黄金时代”,并不是“短期暴富”的捷径,而是“理性配置”的窗口。对普通投资者而言,比预测金价走势更重要的,或许是力争构建一个足够坚韧、能够穿越不确定性的资产组合。

【1】Wind,截至2025.10.8,2025年统计区间2025.1.1至2025.10.8,2024年统计区间2024.1.1至2024.12.31;指数行情走势不预示其未来表现,也不代表具体基金产品表现。以上信息仅供参考,不代表任何投资建议,基金有风险,投资需谨慎。

【2】羊城晚报《金价飙升,深圳卖爆,未来还有上涨空间吗?》,2025.10.6;以上信息仅供参考,不代表任何投资建议,基金有风险,投资需谨慎。

【3】经济参考网《9月末我国外汇储备规模33387亿美元》,2025.10.9;以上信息仅供参考,不代表任何投资建议,基金有风险,投资需谨慎。

【4】光大证券《黄金周:黄金上涨的三个新变量》,2025.10.8;以上信息仅供参考,不代表任何投资建议,基金有风险,投资需谨慎。

【5】21世纪经济报道《达利欧:美国债务的大船很难转向,个人应配置一定黄金对冲风险》,2025.9.26;以上信息仅供参考,不代表任何投资建议,基金有风险,投资需谨慎。

如需购买相关基金产品,请您关注投资者适当性管理相关规定、提前做好风险测评,并根据您自身的风险承受能力购买与之相匹配的风险等级的基金产品。

投资人应当充分了解基金定期定额投资和零存整取等储蓄方式的区别。定期定额投资是引导投资人进行长期投资、平均投资成本的一种简单易行的投资方式。但是定期定额投资并不能规避基金投资所固有的风险,不能保证投资人获得收益,也不是替代储蓄的等效理财方式。

免责条款:本内容版权归诺德基金管理有限公司所有,仅供参考。未获得诺德基金管理有限公司书面授权,任何人不得对本内容进行任何形式的发布、复制或修改。本内容基于诺德基金管理有限公司基金经理及其研究员认为可信的公开资料,但诺德基金管理有限公司对这些信息的准确性和完整性均不作任何保证,内容中的信息或所表达的意见并不构成所述证券、类别的投资建议,诺德基金管理有限公司也不承担投资者因使用本内容而产生的任何责任。

风险提示:任何投资都是与风险相关联的,越高的预期收益也意味着越高的投资风险。请您在投资任何金融产品之前,务必根据自己的资金状况、投资期限、收益要求和风险承受能力对自身的资产做一定的合理配置,在控制风险的前提下实现投资收益。投资有风险,选择须谨慎。

敬告读者:本文为转载发布,不代表本网站赞同其观点和对其真实性负责。FX168财经仅提供信息发布平台,文章或有细微删改。
go