全球数字财富领导者

硅基智能冲击港股,为数字人智能体提供商,三年累计亏损超3亿

2025-11-07 18:36:19
格隆汇
格隆汇
关注
0
0
获赞
粉丝
喜欢 0 0收藏举报
— 分享 —
摘要:绑定电信运营商大客户

在AI技术的演进进程中,数字人智能体已成为当前商业化程度最高、落地较为成熟的技术形态之一,像数字人客服、数字人主播等层出不穷。

目前,中国数字人智能体市场高度集中,参与者包括阿里云、腾讯云、字节跳动、科大讯飞、百度、网易、Synthesia‌、Soul Machines‌等,还有来自南京的数字人企业正冲击IPO。

格隆汇获悉,近日,南京硅基智能科技集团股份有限公司(简称“硅基智能”)向港交所递交招股书,拟在香港主板上市,招银国际、星展银行为其联席保荐人。

硅基智能号称是中国最大的数字人智能体提供商,如今数字人智能体市场情况如何?今天就来一探究竟。

01

聚焦硅基劳动力解决方案,依赖电信运营商大客户

硅基智能通过提供硅基劳动力解决方案产生收入,包括硅基智能语音、硅基数字人视频、硅基数字人直播、硅基数字人智能交互。

与“碳基”人类劳动力不同,公司把数字劳动力称作“硅基劳动力”。公司采取差异化定价策略,标准产品设定的价格通常在5500元至2.5万元以上。

公司在2017年推出的硅基智能语音平台可配置定制化拨号策略及话术,还能自动追踪并记录通话内容,用于分析与合规审查。

硅基数字人视频平台提供适用于口播视频制作的数字人模型,以及用于定制孪生数字人和声音的进阶克隆服务。客户仅需提供文本或语音输入,即可高效生成视频。

公司在2022年推出硅基数字人直播,为客户提供可配置定制直播话术、直播策略及虚拟场景设置的硅基虚拟主播,以实现多平台数字人自动化直播。

硅基数字人智能交互可实现一对一模式下的实时互动功能,通过“听你说话、懂你情绪、及时回应”,硅基数字人智能交互实现对人类外貌、行为及认知的全面模拟,并通过互动建立新型情感连结。

2025年8月,公司涉足硅基全自动内容生产,并于同月开始贡献收入。通过输入小说或剧本概要,就能自动生成完整视频内容,包括角色、场景、对话、旁白、字幕、音效及视觉特效。

硅基劳动力解决方案的组成以及基础能力及技术,图片来源于招股书

硅基智能的供应商主要包括计算能力、云服务以及硅基数字人终端硬件提供商。值得注意的是,公司存在客户与供应商重叠的情况。其收入主要来自向大型客户提供硅基劳动力解决方案。

2022年、2023年、2024年和2025年上半年(简称“报告期”),硅基智能来自五大客户的收入分别占同期总收入的56.4%、57.7%、78.9%及87.5%;其中,来自最大客户A(2004年成立的领先电信运营商)的收入分别占总收入的16.6%、36.8%、64.4%及64.4%,存在客户集中度较高风险。 

报告期内,硅基智能分别拥有573名、1009名、680名及292名客户。鉴于有关惯例,公司无法保证客户会频繁或持续复购解决方案,因此吸引新客户与维持现有客户对公司而言至关重要。

此外,硅基智能还面临客户延迟付款或违约的相关信贷风险。2022年至2025年上半年,公司的贸易应收款项账面净值从0.57亿元飙升至2.15亿元,贸易应收款项周转天数也从70天增加至124天。

02

三年累计亏损超3亿,毛利率存在波动

从收入来看,中国数字人智能体市场规模从2021年的5亿元增加至2024年的20亿元,复合年增长率为55.8%;预计到2030年将达到155亿元,2024年至2030年的复合年增长率为40.3%。

图片来源于招股书

近几年,得益于行业快速发展,以及公司陆续进军硅基数字人视频、硅基数字人直播、硅基数字人智能交互领域,并开发DUIX ONE,将更先进的AI大模型技术整合到解决方案中,提升了数字人智能体的互动能力、自然度及生成效率,硅基智能的收入呈增长趋势,但净利润持续亏损。

具体来看,2022年、2023年、2024年和2025年上半年,硅基智能的收入分别约2.23亿元、5.31亿元、6.55亿元、3.26亿元,对应的净利润分别约-1.11亿元、-0.96亿元、-1.12亿元和-0.08亿元,经调整净利润分别约-4622.1万元、-2941.2万元、-3524.2万元、528.9万元。

硅基智能所处行业技术变革很快,需要持续进行研发投入。近年来,公司在数字人智能体和多模态技术等方面进行了大量研发投入。报告期内,公司的研发开支分别约0.75亿元、1.3亿元、1.5亿元、0.67亿元。

综合损益及其他全面收益表的关键项目概要,图片来源于招股书

报告期内,硅基智能的毛利率分别为38.5%、45.8%、34.3%、31.6%,存在波动。

其中,2023年公司毛利率上升,主要得益于硅基数字人视频、硅基数字人直播业务的增长;2024年公司因产品迭代计划而主动下调一些旧产品的价格,同时为了在低线市场进行业务扩张,为产品化硅基劳动力解决方案提供更优惠的折扣条款,导致同期毛利率下滑。

2025年上半年毛利率进一步下滑,由于公司主动降低硅基劳动力解决方案价格,以及向大型客户提供更优惠的折扣条款,来进行业务扩张及客户开发导致。

硅基智能所处的数字人智能体行业发展迅速且竞争激烈。竞争格局方面,按收入计算,2024年中国数字人智能体市场五大参与者合计占市场规模一半以上,其中,硅基智能以32.2%的市场份额成为中国排名第一的数字人智能体提供商。

03

江苏南京冲出一家数字人IPO,林芝腾讯入股

硅基智能总部位于江苏省南京市雨花台区,其在2017年成立为有限责任公司,并在2025年2月改制为股份有限公司。

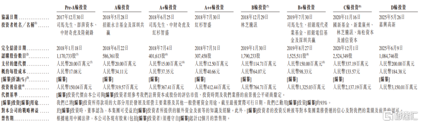
公司成立以来已获得八轮投资,其中,2025年5月获得嘉兴高新的D轮投资后,硅基智能估值约31.5亿元,相较于2017年12月的Pre-A轮(投资后估值约1.5亿元)翻了20多倍。

公司融资情况,图片来源于招股书

股权结构方面,截至2025年10月24日,司马华鹏先生直接持有硅基智能约26.54%的股份,并通过股份激励平台嘉兴硅语持有约10.28%投票权,为单一最大股东。

同时,林芝腾讯持有公司16.59%股份,招银基金、国新基金、嘉兴高新、海松资本、好望角、中财奇虎、红杉智盛、澎湃资本等均为公司股东。

管理层方面,司马华鹏为硅基智能的执行董事兼行政总裁,另三名执行董事兼高级副总裁分别为陈莉萍、毛丽艳、孙凯。  

公司创始人司马华鹏今年43岁,他2003年6月取得南京航空航天大学电气工程及其自动化学士学位,还在2025年3月获得复旦大学颁发的“复旦—青腾未来文创学堂”课程结业证书。司马华鹏毕业后曾职于南京蓝沙信息技术有限公司,还当过南京瑞泰尼尔信息技术有限公司的行政总裁、创立了南京必拓狮网络科技有限公司,对AI及信息技术行业有深入的了解。

陈莉萍今年41岁,她2005年7月取得河海大学通信工程学士学位,曾在北京握奇数据股份有限公司当过几年开发工程师,还曾陆续就职于北京数字认证股份有限公司、北京捷科智诚科技有限公司,2018年4月加入硅基智能,在AI及金融科技领域经验丰富。

毛丽艳43岁,她2003年取得南京航空航天大学电气工程及其自动化学士学位,2006年取得导航、制导与控制硕士学位,还分别于2022年6月及2022年5月获得清华大学及康奈尔大学工商管理硕士学位。毛丽艳曾任职于华为技术有限公司,2017年12月加入硅基智能,在AI及ICT行业拥有约二十年经验。

孙凯47岁,他2000年7月取得北京理工大学汽车工程专业大专文凭,曾陆续就职于英才华网网络技术(北京)有限公司、山景科创网络技术(北京)有限公司,还创办过广州楼下企业管理有限公司,2017年10月加入硅基智能。

整体而言,硅基智能凭借硅基劳动力解决方案,在金融、电信、电商等领域实现了语音、视频、直播的跨越式创新,并在我国数字人智能体市场拥有一定地位,但如何平衡技术投入与盈利周期、如何破解大客户依赖症、如何应对AI伦理与监管风险,依然是公司不得不面的课题。

敬告读者:本文为转载发布,不代表本网站赞同其观点和对其真实性负责。FX168财经仅提供信息发布平台,文章或有细微删改。
go