全球数字财富领导者

分手费高达9.24亿元!A股又现天价离婚案,善水科技实控人黄国荣被抓19天后,与妻子火速离婚,妻子成公司实控人

2025-11-07 20:55:47
金融界
金融界
关注
0
0
获赞
粉丝
2 0 0收藏举报
— 分享 —
摘要:A股又现天价离婚案,善水科技实控人黄国荣被抓19天后,与妻子火速离婚,分手费高达9.24亿元!11月7日晚间,善水科技突然公告称公司实际控制人黄国荣和吴新艳解除婚姻关系,并进行财产分割。黄国荣直接持有的股份中1000万股分割到吴新艳名下,同时黄国荣间接持有的股

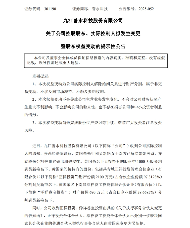
A股又现天价离婚案,善水科技实控人黄国荣被抓19天后,与妻子火速离婚,分手费高达9.24亿元!

11月7日晚间,善水科技突然公告称公司实际控制人黄国荣和吴新艳解除婚姻关系,并进行财产分割。黄国荣直接持有的股份中1000万股分割到吴新艳名下,同时黄国荣间接持有的股份,包括正祥投资和泽祥睿宝投资的财产份额分割到吴新艳名下。此外,正祥投资和泽祥睿宝投资的执行事务合伙人由黄国荣变更为吴新艳。本次权益变更前,黄国荣与吴新艳为公司的共同实际控制人,黄国荣为公司控股股东,本次权益变动后,吴新艳为公司的实际控制人、控股股东。

值得注意的是,此次黄国荣吴新艳二人离婚代价不菲,吴新艳收获一笔9.24亿元的“分手费”。

公告显示,在离婚之前黄国荣持有公司68122000股股票占总股本的31.7383%,吴新艳持有公司30668000股公司股票,占总股本的14.2883%。在此次财产分割之后,吴新艳将持有公司68568000股公司股票,占总股本的31.9461%,而黄国荣持股则降至30222000股公司股票,占总股本的 14.0806%。

在这一来一去中,吴新艳持股数量大增37900000股,截至今日收盘善水科技报24.38元/股,若以此计算,吴新艳新增的这部分股票价值高达9.24亿元。

善水科技实控人黄国荣被抓

值得注意的是,这距离善水科技实控人黄国荣被抓过了仅19天时间。

2025年10月20日晚间,善水科技股发布公告称,公司于前一日收到实际控制人、董事长兼总经理黄国荣家属的通知,黄国荣因个人原因被采取刑事强制措施。

对于实控人被采取刑事强制措施的影响,善水科技表示,目前公司生产经营正常,管理层将加强经营管理。截至目前,公司有稳定的管理体系和成熟的治理结构,公司已针对相关事项做了妥善安排,目前公司生产经营正常开展,公司管理层将进一步加强经营管理。公司将持续关注上述事项的进展情况,并严格按照有关法律、法规的规定和要求,及时履行信息披露义务,提示广大投资者注意投资风险。

同日,善水科技表示,公司于10月20日紧急召开第三届董事会第十七次会议,除公司董事长黄国荣未能出席,其他与会董事一致同意由董事吴新艳代为履行公司董事长及法定代表人职责,以及代为履行公司董事会相关委员会成员及总经理的职责。

而巧合的是,当日善水科技股价大跌。善水科技开盘即全天最高点,随后开启震荡下跌模式,并于午后触及跌停板,最终收跌17.04%,成为全市场跌幅第二大的个股。而在同一天,同行业(二级行业)上涨0.83%,全市场也有超4000只个股上涨。

主要经营染料中间体、农药和医药中间体

公开资料显示,黄国荣与吴新艳的履历较为丰富。黄国荣曾在杭州下沙恒升化工有限公司、九江之江化工有限公司、彭泽九银村镇银行股份有限公司等担任重要管理职务,2012年5月至今在善水科技工作,现任公司董事长、总经理等职。

吴新艳则曾任九江之江化工有限公司采购部副经理、九江善水科技有限公司监事及采购部副经理等职,2016年12月至今任善水科技董事,2017年1月至今任善水科技综合中心负责人,近几年的税前报酬稳定在40多万元。

善水科技主要经营染料中间体、农药和医药中间体的研发、生产和销售业务,其中染料中间体包括6-硝体、氧体、5-硝体和邻氨基苯磺酸,农药和医药中间体包括2-氯吡啶等氯代吡啶系列产品。

10月28日,善水科技发布2025年三季报,善水科技2025年前三季度实现总营收4.99亿元,同比增长33.78%。成本端营业成本3.53亿元,同比增长33.25%,费用等成本5213.03万元,同比增长79.40%。营业总收入扣除营业成本和各项费用后,归母净利润8419.71万元,同比增长25.13%。

敬告读者:本文为转载发布,不代表本网站赞同其观点和对其真实性负责。FX168财经仅提供信息发布平台,文章或有细微删改。
go