全球数字财富领导者

一文概览贯穿人工智能产业链的三只指数

2025-10-23 09:35:23
金融界
金融界
关注
0
0
获赞
粉丝
喜欢 0 0收藏举报
— 分享 —
摘要:温馨提示:1、材料仅用于投资者教育,不构成任何投资建议,若带有“投资者教育基地” 的标识,请勿直接与营销内容关联;2、投教中心力求材料的信息准确可靠,但对这些信息的准确性、完整性或及时性不作保证,后续可在不发出通知的情形下做出修改,使用部门应当

温馨提示:

1、材料仅用于投资者教育,不构成任何投资建议,若带有“投资者教育基地” 的标识,请勿直接与营销内容关联;

2、投教中心力求材料的信息准确可靠,但对这些信息的准确性、完整性或及时性不作保证,后续可在不发出通知的情形下做出修改,使用部门应当自行关注相应的更新或修改;

3、使用部门应当按照公司、部门的规定,另行合规审核,请勿进行有悖原意的删改。

【指数点点通】

一文概览贯穿人工智能产业链的三只指数

随着人工智能不断掀起讨论热潮,中证人工智能中证云计算与大数据中证软件服务三只与人工智能产业相关的主题指数备受关注。

这三只指数对人工智能产业链上中下游的覆盖侧重各有不同,可为投资者提供满足不同需求的行业观察和投资工具。

本篇,就让我们一起走近这三只指数,通过横向对比,看看它们在人工智能产业链中的位置,了解它们的区别和各自特色。

人工智能产业链

人工智能产业链可细分为上游算力环节、中游模型环节、下游应用环节三个环节

上游主要提供硬件设备和软件服务,涉及AI芯片等领域,是大模型训练和AI应用开发不可或缺的基础设施;

中游主要涉及算法研究和模型构建,是人工智能产业发展的重要驱动力,我们常说的“云计算服务”、“大数据服务”,就主要聚焦于人工智能产业链中游;

下游主要涵盖了人工智能技术外延的应用场景,包括软件应用和硬件应用,例如大家所熟知的人脸识别、智能驾驶等产品服务。

1:人工智能产业链

数据来源:易方达基金整理

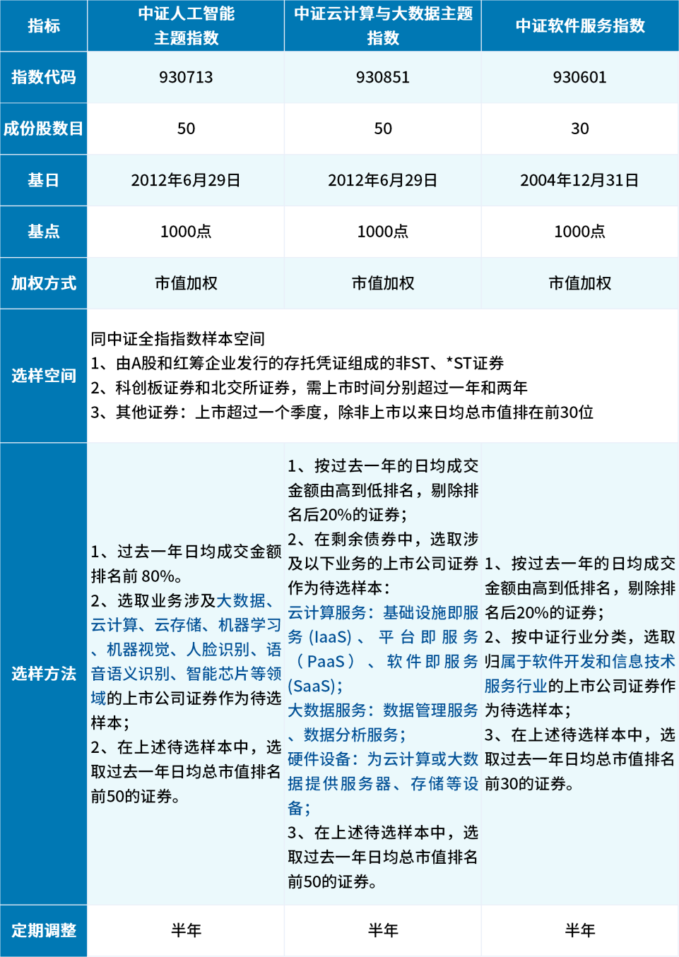
中证人工智能、中证云计算与大数据、中证软件服务三只指数,在人工智能产业链上的定位分工各有不同,分别覆盖了全产业链、产业链中游、产业链下游。我们可以从指数的编制规则、行业分布、主要成份股中细看。

1、编制规则

【要点:选样范围各有侧重,人工智能指数覆盖人工智能全产业链,云计算与大数据指数侧重产业链中游,软件服务指数更侧重于覆盖产业链下游软件应用环节】

人工智能指数选取50只业务涉及为人工智能提供基础资源、技术以及应用支持的上市公司证券作为指数样本,选样范围覆盖人工智能全产业链,涉及大数据、云计算、云存储、机器学习、机器视觉、人脸识别、语音语义识别、智能芯片等领域,反映人工智能主题上市公司证券的整体表现。

云计算与大数据指数选取50只业务涉及云计算服务、大数据服务、以及为云计算和大数据提供硬件设备的上市公司证券作为指数样本,聚焦产业中游选样,反映云计算和大数据产业上市公司证券的整体表现。

软件服务指数选取30只业务涉及软件开发、软件服务等领域的上市公司证券作为指数样本,把握下游软件应用领域,反映软件服务产业上市公司证券的整体表现。

表1:三只指数编制规则

资料来源:中证指数有限公司。

2、行业分布

【要点:人工智能指数最分散,软件服务指数最集中】

指数编制侧重的不同,使三只指数行业分布结构呈现出不同的特色。

人工智能指数一定程度侧重于人工智能产业链的全方位覆盖,所涉及的行业既包括算力环节相关的电子、通信行业,也有大模型和应用相关的计算机、传媒等领域,行业分布相对均匀。

云计算与大数据指数侧重于把握产业中游算力、大数据板块表现,涉及行业主要集中于计算机、通信和传媒。

软件服务指数成份股大部分聚焦于下游的软件开发,96%的行业集中于软件应用相关的计算机行业。

图2:中证人工智能主题指数行业分布

数据来源:iFind,申万二级行业分类,2025/9/10。

图3:中证云计算与大数据主题指数行业分布

数据来源:iFind,申万二级行业分类,2025/9/10。

图4:中证软件服务指数行业分布

数据来源:iFind,申万二级行业分类,2025/9/10。

3、主要成份股

【要点:软件服务指数集中度更高】

从主要成份股来看,三只指数前十大重仓股均占据指数约50%或以上的权重,包括相关行业的龙头企业。其中,软件服务指数前十大重仓股权重超60%,且全部聚焦于软件开发和IT服务,集中度更高;人工智能主题指数前十大重仓股覆盖多个细分行业,较为全面的把握人工智能产业机会;云计算与大数据主题指数主要覆盖云计算板块的龙头公司。

三只指数前十大重仓股中,有部分行业龙头企业股票互相重合,如科大讯飞、金山办公等,三只指数受行业龙头企业表现的影响都比较大。

表2:三只指数前十大成份股

数据来源:iFind,申万二级行业分类,2025/9/10。

除了上述主要差异外,三只指数在市值风格和风险收益特征也有一定的相似之处。

1、较多成份股市值偏向于中小盘风格

人工智能指数成份股平均市值相对最大,平均数为819亿元、中位数为464亿元,50只成份股中9只成份股市值大于1000亿。

云计算与大数据指数成份股中,中小市值股票涵盖最多,市值平均数为496亿元、中位数为254亿元。50只成份股中32只市值低于300亿元。

软件服务指数成份股市值分布相对均匀,市值平均数为477亿元、中位数为333亿元。

表3:三只指数成份股市值权重分布

数据来源:iFind,2025/9/10。

2、风险收益特征相似

从指数历史表现来看,三只指数表现均受人工智能产业影响,受行业波动影响较大,风险较高。

表4:三只指数风险收益特征对比

数据来源:iFind,2019/1/1-2025/9/10。以上数据仅作举例,不作为投资建议,指数历史业绩不预示未来表现。

声明:本资料仅用于投资者教育,不构成任何投资建议。我们力求本资料信息准确可靠,但对这些信息的准确性、完整性或及时性不作保证,亦不对因使用该等信息而引发的损失承担任何责任,投资者不应以该等信息取代其独立判断或仅根据该等信息做出决策。基金有风险,投资需谨慎。

敬告读者:本文为转载发布,不代表本网站赞同其观点和对其真实性负责。FX168财经仅提供信息发布平台,文章或有细微删改。
go