全球数字财富领导者

旭光电子(600353.SH):2025年三季报净利润为1.01亿元

2025-10-30 07:04:25
有连云
有连云
关注
0
0
获赞
粉丝
喜欢 0 0收藏举报
— 分享 —

       2025年10月30日,旭光电子(600353.SH)发布2025年三季报。

       公司营业总收入为11.81亿元,在已披露的同业公司中排名第21。归母净利润为1.01亿元。经营活动现金净流入为4876.50万元。

       

       公司最新资产负债率为44.68%,较上季度资产负债率增加1.55个百分点,较去年同期资产负债率增加4.78个百分点。

       公司最新毛利率为24.12%。最新ROE为5.41%。

       公司摊薄每股收益为0.12元,在已披露的同业公司中排名第24。

       公司最新总资产周转率为0.35次,在已披露的同业公司中排名第25,较去年同期总资产周转率减少0.02次,同比较去年同期下降4.29%。最新存货周转率为1.90次,在已披露的同业公司中排名第29,较去年同期存货周转率减少0.23次,同比较去年同期下降10.69%。

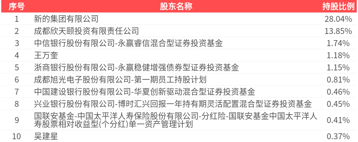
       公司股东户数为6.76万户,前十大股东持股数量为4.02亿股,占总股本比例为48.46%,前十大股东持股情况如下:

       

以上内容与数据,与有连云立场无关,不构成投资建议。据此操作,风险自担。

敬告读者:本文为转载发布,不代表本网站赞同其观点和对其真实性负责。FX168财经仅提供信息发布平台,文章或有细微删改。
go